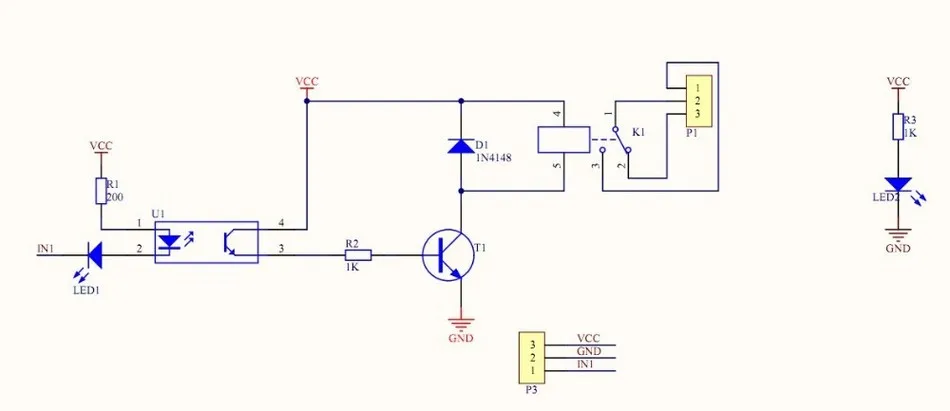
Description
1. Operating Voltage: 5V
2. Maximum Load: AC 250V/10A, DC 30V/10A
3. With power and relay action indicator
4. DC+: positive power supply (VCC)(5V)
5. DC-: negative power supply (GND)
6. IN: The control end, the driving current should be more than 4mA


On Jun 16, 2023 at 07:58:47 PDT, seller added the following information:

DataCaciques