Product Details

Product Feature:
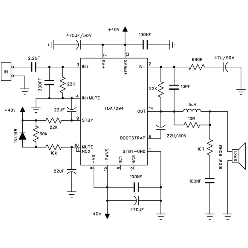
1. Adopting high-quality power amplifier chip, model: TDA7294
2. The product adopts high-quality materials and has a long service life
3. The product is loose and needs to be assembled by oneself, making it very suitable for DIY enthusiasts
4. This is a high fidelity dual channel amplifier board
5.200W power product with very stable performance
 
Product parameters:
1. Audio signal input: dual channel audio signal input;
2. Audio output: dual channel 100W+100W audio output;
3. Circuit principle: 2-way TDA7294 amplification output;
4. Working voltage: DC 24-40V
5. Input impedance: 22K OHM Output impedance: 4-8OHM
6. PCB specification: FR4 50X120X1.6MM
 
TDA7294 Dual Channel Amplifier Board Material List:
Imported original power amplifier IC TDA7294:2 PCS
1/4W resistor 22K: 6 PCS
1/4w resistor 680:2 PCS
1/4W resistor 10K: 2 PCS
1/4W resistor 30K: 2 PCS
1W resistor 10R: 2PCS
2W resistor 10R: 2PCS
Diode 1N4148:2 PCS
Thin film capacitor 100NF: 4PCS
Thin film capacitor 10PF: 2PCS
Electrolytic capacitor 22UF: 6PCS
Electrolytic capacitor 47UF: 2PCS
Thin film capacitance 2.2UF: 2PCS (axial coupling capacitance)
Inductance 5UH: 2PCS
7.62 sockets, 2 positions, 3 positions, 1 PCS each
5.0 Socket: 2PCS
Circuit board double-sided FR4 50X120X1.6MM: 1PCS
 
Introduction to circuit principles:
Dual channel TDA7294 amplification design, symmetrical design of left and right channels, one point grounding, no current sound, no noise, dual output of 100W, with some improvements made to the circuit.
1. The input port is connected in parallel with a 330P small capacitor. This method has two advantages: first, it can form a low-pass with R1, filter out some unnecessary residual Super high frequency, make the sound smoother, and also reduce the burden of the amplifier. The second is to eliminate circuit self-excitation.
2. A 10PF capacitor is connected in parallel to the feedback resistor, making the sound more transparent.
3. Use Bell networks and output inductors to prevent high-frequency self-excitation and compensate for the output.
The above modifications, compared to many circuits, with a good power supply, can basically achieve over 99% performance of 7294. The voltage feedback is negative, and the performance is stable. Replacing different feedback capacitors can modulate different tones, suitable for grinding machines.
 
Shipping list:
Package 1: DIY loose parts X1
Package 2: Finished module X1
  • Payment must be received in 5 business days of auction closing.
  • Please leave note for your special request (e.g. Colors or Size) when you pay the order.
  • Any special request cannot be accepted after 24 hours of payment, because most of orders will be processed instantly and same day dispatched.

1. We only ship to the confirmed address provided by eBay. please make sure your ebay address is 100% matches the address you would like us to ship to. If not, please let us know before we sent you the package, or we will not be responsible for any loss. hope you could understand.
2. Orders will be processed instantly and dispatched within 1-3 business days except hoilday, so we do NOT accept any email/message note after you place orders.
3. All package need to wait 30 days,Please take care it.Less than 30 days,we can't take a refund.

    We maintain high standards of excellence and strive for 100% customer satisfaction! Feedback is very important to us. We request that you keep in touch with us immediately BEFORE you give us neutral or negative feedback, so that we can satisfactorily address your concerns.

Datacaciques