5 Stück / 5 pieces UC3843BD
HIGH PERFORMANCE CURRENT MODE PWM CONTROLLER
Vi 30V | Output Current +-1A | Ptot 800mW | SO-8 package
- Manufacturer: STMicroelectronics
- Package: SO-8
- Product Family: PWM CONTROLLER
- TRIMMED OSCILLATOR FOR PRECISE FREQUENCY CONTROL
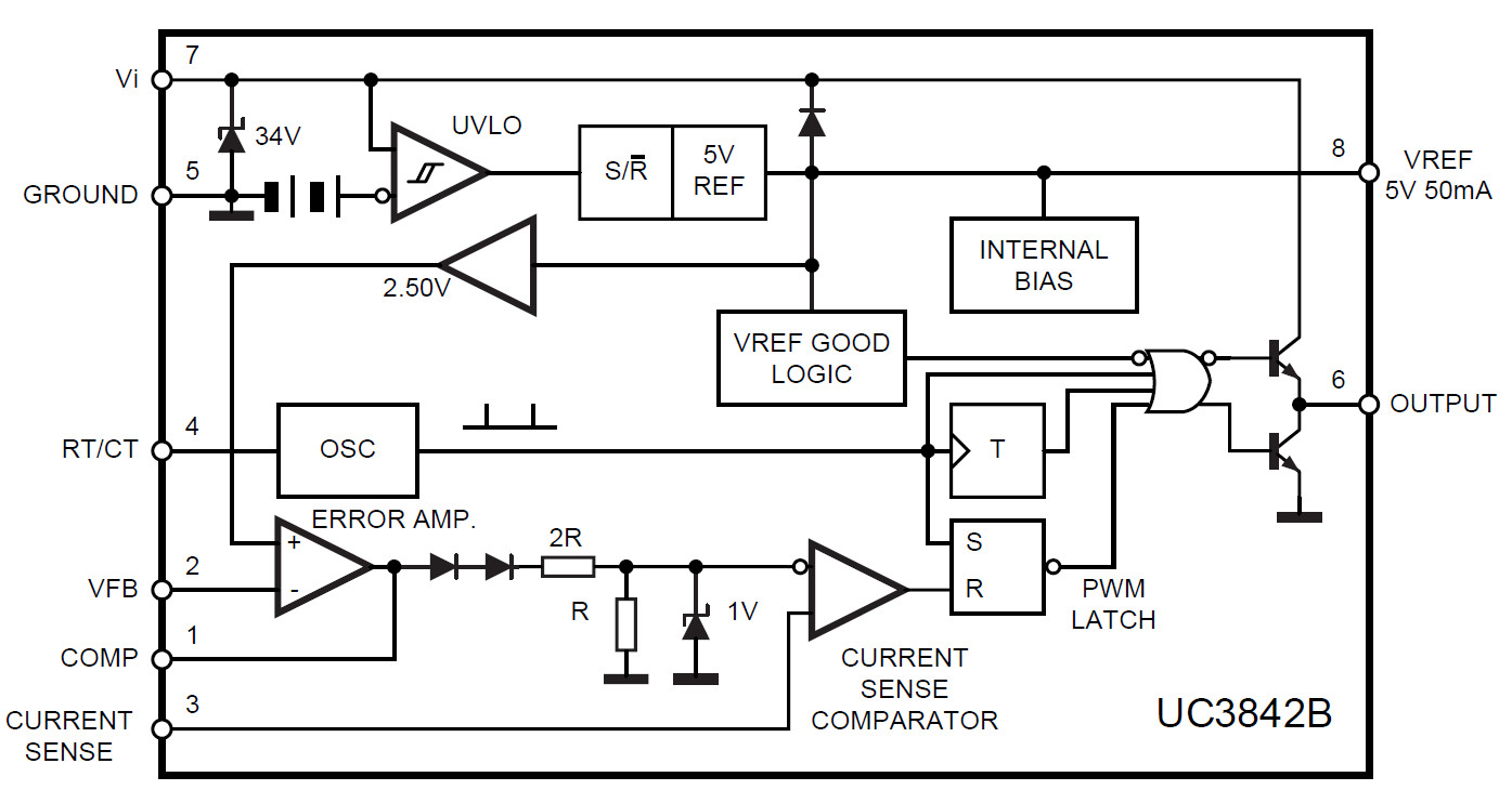
The UC384xB family of control ICs provides the necessary
features to implement off-line or DC to DC
fixed frequency current mode control schemes with
a minimal external parts count. Internally implemented
circuits include a trimmed oscillator for precise
DUTY CYCLE CONTROL under voltage lockout
featuring start-up current less than 0.5mA, a precision
reference trimmed for accuracy at the error
amp input, logic to insure latched operation, a PWM
comparator which also provides current limit control,
and a totem pole output stage designed to source
or sink high peak current. The output stage, suitable
for driving N-Channel MOSFETs, is low in the offstate.
Differences between members of this family are the
under-voltage lockout thresholds and maximum duty
cycle ranges. The UC3842B and UC3844B have
UVLO thresholds of 16V (on) and 10V (off), ideally
suited off-line applications The corresponding thresholds
for the UC3843B and UC3845B are 8.5 V and 7.9
V. The UC3842B and UC3843B can operate to duty
cycles approaching 100%. A range of the zero to <
50 % is obtained by the UC3844B and UC3845B by
the addition of an internal toggle flip flop which blanks
the output off every other clock cycle.
- TRIMMED OSCILLATOR FOR PRECISE FREQUENCY CONTROL
- OSCILLATOR FREQUENCY GUARANTEED
AT 250kHz
- CURRENT MODE OPERATION TO 500kHz
- AUTOMATIC FEED FORWARD COMPENSATION
- LATCHING PWM FOR CYCLE-BY-CYCLE
CURRENT LIMITING
- INTERNALLY TRIMMED REFERENCE WITH
UNDERVOLTAGE LOCKOUT
- HIGH CURRENT TOTEM POLE OUTPUT
- UNDERVOLTAGE LOCKOUT WITH HYSTERESIS
- LOW START-UP AND OPERATING CURRENT
NEW OLD STOCK (NOS)
NOT PULLED - NOT USED -
NOT REFURBISHED - NOT SOLDERED - NOT RE-MARKED - NOT FAKED EXCLUSIVELY
AUSSCHLIESSLICH NUR ALTE NEUE WARE (NOS) aus Altlagerbestand
entnommen aus der original Verpackung (siehe Foto)
Bitte fragen sie uns an, falls sie größere
Stückzahlen benötigen oder geben Sie uns hierzu Ihren Preisvorschlag