
Classic single-tube amplification connection, as long as the attention of the component value and supply voltage, many bile ducts can play.
Such as 6N1, 6N2, 6N4, 6N10, 6N11, 6DJ8, 6922, ECC88, E88CC, 6N8P, 6SN7, 6N9P, 6SL7, 12AX7, 12AU7, 12AT7 and so on.
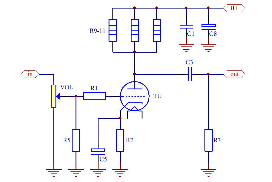
Our finished board is applicable to the value of 12AU7, applied to other tubes please change the component value yourself.
PCB is a high specification 2mm thick double-sided gold-plated PCB with pins, a set of 3 boards.
Finished board without tubes is installed and commissioned finished product (excluding the bile ducts, need to be purchased separately).
PCB size of about 150x103mm, in order to facilitate your installation and commissioning, with the board comes with circuit diagrams and component list.
Purchase board need to know:
① for the use of your hands have bile ducts, finished products and does not come with electronic tubes, you can choose 12AU7 or ECC82 or 6189, AU7 family of tubes can be used, pay attention to the filament voltage can be.
② coupling capacitors on the capacity requirements are not strict, you can also use the hands of the replacement test tuning, 1-5uF can be.
③ finished board we use genuine ALPS27 potentiometer, rather than the fake so-called resistance step type.
This is a multi-purpose design, you can also be used as an experimental platform to be able to test audition commonly used 8-pin or 9-pin dual triode.
This board power supply screen pole high voltage +280V, filament low voltage as noted in the different bile ducts with 6.3 or 12.6V
Recommended power boards:
https://www.ebay.com/itm/116198318565
Package:
1pc Original design 6N8P/12AU7 / 6N1/ 6N11 Multi-Purpose Tube Bile Preamplifier